
问题:何谓高尿酸血症和痛风
意见1:高尿酸血症和痛风是同一疾病的不同状态高尿酸血症是指正常饮食状态下,不同时间2次检测空腹血尿酸水平男性>420 μmol/L(7 mg/dl),女性>360 μmol/L(6 mg/dl)。有相当一部分高尿酸血症患者可终身不出现关节炎等明显症状,称为无症状高尿酸血症。
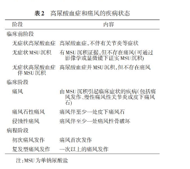
痛风属于代谢性疾病,由于尿酸盐结晶沉积于关节、软组织和肾脏,引起关节炎、皮肤病变及肾脏损害等。调查发现,约1/3的高尿酸血症患者发展为痛风,我国高尿酸血症患病率约为13.3%。高尿酸血症和痛风是同一疾病的不同状态。近期针对高尿酸血症和痛风的不同疾病状态进行新的定义,根据疾病进展和表现分为3个阶段、8个状态(不同疾病状态可同时出现),见表2

问题:高尿酸血症和痛风会遗传吗
意见2:高尿酸血症和痛风是遗传和环境因素共同作用的复杂疾病(1B)
高尿酸血症和痛风是遗传和环境因素共同作用的复杂疾病,是一种多基因相关的疾病,具有一定的家族聚集患病现象。双胞胎高尿酸血症遗传学研究表明,血尿酸增高的遗传可能性为45%~73%。人群队列的基因关联研究发现,血尿酸水平遗传可能性为27%~41%,痛风遗传可能性为30%,20%的痛风患者存在家族史。
近年来,通过遗传关联分析已发现了约30个与尿酸代谢异常相关的易感基因。除了遗传易感基因内在因素外,还涉及外在环境因素的影响,内在遗传与外在环境因素两者所占比例约55%∶45%,尤其痛风的发生与环境因素的关系更为密切。目前尚缺乏痛风和高尿酸血症第一代患病率的调查数据。
问题:高尿酸血症和痛风与高血压有无关系
意见3:高尿酸血症或痛风合并高血压患者应优先选择同时降尿酸的降压药(2C)高血压是高尿酸血症和痛风第一大共患病。
研究证明,高尿酸血症是高血压的独立危险因素,血尿酸水平升高可能增加高血压患者心血管疾病和糖尿病的发生率;同时高血压与痛风以及痛风急性发作风险增加相关,高血压对血管和肾脏等造成损伤,影响尿酸排泄,导致血尿酸水平升高。
临床研究显示,降尿酸药物如别嘌醇、非布司他等可轻度降低高尿酸血症患者的血压。值得注意的是,部分降压药如噻嗪类利尿剂、部分钙通道阻滞剂和β受体阻滞剂等,可通过抑制肾脏排泄尿酸,加重高尿酸血症。临床推荐,痛风或高尿酸血症合并高血压患者应优先选择不影响或者降低血尿酸水平的降压药,如氯沙坦、硝苯地平等。
问题:高尿酸血症和痛风为何会造成肾脏损害
意见4:慢性肾脏病3期以上合并痛风者优选黄嘌呤氧化酶抑制剂(1C)
肾脏损害是高尿酸血症和痛风的第二大常见共患病。有研究提示,高尿酸血症和痛风患者同时患有慢性肾脏病(CKD)的比例显著高于非高尿酸血症人群。高尿酸血症引起肾脏疾病的机制是,血尿酸水平升高导致尿酸盐沉积于肾脏,引起肾结石、间质性肾炎和急慢性肾衰竭等。临床研究显示,血尿酸水平升高是CKD风险因素,亦可影响预后。研究显示,血尿酸水平每升高60 μmol/L(1mg/dl),CKD患者的全因死亡风险增加约8%。
临床研究表明,别嘌醇、非布司他等药物进行降尿酸治疗有助于延缓CKD进展,特别是肾小球滤过率的改善。痛风合并肾脏病的患者行降尿酸治疗时应注意以下两点:(1)CKD 3期以上(估算肾小球滤过率<60 ml·min-1·1.73m-2)伴血尿酸≥540 μmol/L(9 mg/dl)或存在泌尿系结石,是降尿酸治疗的指征之一;(2)CKD 3期以上者,推荐选择黄嘌呤氧化酶抑制剂(如别嘌醇或非布司他),不推荐促尿酸排泄药物(如丙磺舒)。
问题:痛风患者易患糖尿病吗
意见5:痛风合并糖尿病患者选择降糖药物时,应选择不升高胰岛素水平的药物(1B)糖尿病是高尿酸血症和痛风患者的常见并发症之一。26%的痛风患者合并有糖尿病,远高于非痛风患者。
高尿酸血症是导致糖尿病发生的重要危险因素之一,但因高尿酸血症常与饮食、酒精摄入等危险因素相关,这些危险因素亦与糖尿病发生有关,因此很难理清因果关系。临床研究发现,血尿酸水平与2型糖尿病的发病风险呈正相关:血尿酸水平每升高60 μmol/L(1mg/dl),2型糖尿病发病风险增加约1.17%。此外血尿酸水平与糖尿病的预后具有相关性,与糖尿病患者的心血管并发症、周围神经病变、糖尿病视网膜病变和糖尿病肾病等器官损害密切相关。可见,高尿酸血症和痛风患者合并糖尿病的风险较高。研究发现,降尿酸治疗可降低高尿酸血症人群糖尿病的发病率,改善患者预后,降低肾脏、心血管等并发症的发生率。
痛风合并糖尿病患者在进行降尿酸治疗的同时,应注意降糖药物的选择。因胰岛素分泌可导致血尿酸水平升高,故痛风患者在选择降糖药物时,应尽可能选择不升高胰岛素水平的药物,如双胍类、噻唑烷二酮类和α-葡糖苷酶抑制剂等药物。
问题:为何肥胖者易痛风发作
意见6:痛风患者应控制体重(1C)
痛风是一种代谢性疾病,患者常伴有肥胖。研究证实,肥胖是患痛风的危险因素之一。其中体重指数与痛风的发病率呈正相关。腹型肥胖亦可增加痛风发病风险。减重可降低血尿酸水平,并对减少痛风发作有益初。因此大多数痛风诊疗指南建议痛风患者控制体重。
问题:为何饮酒后易痛风发作
意见7:痛风患者建议限酒(1C)
酒精是导致痛风发作的风险因素之一。不同种类的酒对痛风发作的影响不一,啤酒和烈性酒增加痛风发作的风险,红酒增加痛风发作的风险证据尚少。饮酒导致尿酸水平升高是因为,(1)酒精的代谢增加了三磷酸腺苷的消耗,导致尿酸产生增加;(2)酒精导致血清乳酸升高,从而减少尿酸排泄;(3)酒中含有嘌呤导致尿酸产生增加。可见饮酒过度对痛风有危害,建议痛风患者限酒。
问题:急性痛风性关节炎的特点
意见8:急性痛风性关节炎常有诱因,多为自限性,表现为关节肿痛急性痛风性关节炎表现为以下特点:(1)起病急,数小时出现受累关节红、肿、热、痛和功能障碍,好发时间为午夜或清晨;(2)常有诱因,多在饮酒、进食高嘌呤食物等情况下发作;(3)呈自限性,首次发作后大多可于数天至2周内自行缓解;(4)易反复发作,常有家族史;(5)常见单个关节炎,最为好发部位是第1跖趾关节,其次是踝关节、指关节、膝关节和肘关节等,多为单侧发作。
值得注意的是,痛风急性发作时血尿酸水平不一定升高。
问题:高尿酸血症患者为何建议行双能CT检查
意见9:双能CT检查可用于痛风的早期诊断及监测痛风治疗的效果(1B)
高尿酸血症会引起尿酸盐晶体形成并在关节腔及软组织中沉积,晶体沉积可在患者滑膜、软骨和软组织内形成痛风石。在关节形成的痛风石可导致功能障碍,甚至畸形及皮肤破损等。
在现有的尿酸结晶和痛风石的检查手段中,超声是常用方法之一,但超声所受影响因素较多。近年来推荐双能CT作为尿酸结晶和痛风石的常用检查手段,(1)双能CT能准确并特异地识别尿酸盐结晶和其他成分(如钙)。(2)干扰因素少,且可定量结晶大小,重复性高,甚至能发现早期无临床症状的尿酸盐沉积的部位及其含量。
问题:为何建议痛风患者检测人类白细胞表面抗原(HLA)-B*58∶01基因
意见10:高尿酸血症和痛风患者在使用别嘌醇前,有条件的风险人群建议行HLA-B*58∶01检测(1B)
因别嘌醇能抑制黄嘌呤氧化酶减少尿酸在肝脏合成,故被推荐为降尿酸治疗的一线药物之一。但在近半个世纪临床应用以来,少数患者出现了皮肤不良反应,甚至出现严重皮肤不良反应。经过研究发现,多个基因与皮肤不良反应的易感性相关。最早在我国汉族痛风患者中发现,发生严重皮肤不良反应的患者携带HLA-B*58∶01基因的比例显著高于未发生皮肤不良反应者。随后在多个国家亦验证了HLA-B*58∶01基因与别嘌醇诱导的严重皮肤不良反应的相关性。多项痛风诊疗指南均建议,痛风患者服用别嘌醇前有条件的风险人群可检测HLA-B*58∶01基因,阳性者慎用别嘌醇。
问题:无症状高尿酸血症需要进行降尿酸治疗吗
意见11:无症状高尿酸血症患者首选非药物治疗,如调整饮食、控制体重等(1B)
部分高尿酸血症患者可长期无痛风发作,称为无症状高尿酸血症。临床研究显示,即使无症状高尿酸血症不发作痛风,亦会合并糖尿病、高血压、肾损伤和心血管疾病等,尤其当血尿酸≥540 μmol/L时。为了预防出现上述并发症,建议降尿酸药物治疗。日本高尿酸血症专家指南亦推荐,无症状高尿酸血症患者应进行降尿酸药物治疗。事实上是否需要对无症状高尿酸血症患者进行规范的降尿酸药物治疗尚存争议,需要更多的临床研究证据。
临床上对无症状高尿酸血症患者进行降尿酸药物治疗存在药物安全性问题,如胃肠道反应、肝功能损害等常见的副反应,还可能出现别嘌醇过敏综合征等严重不良反应,故欧美地区的高尿酸血症指南则推荐,无症状高尿酸血症仅在合并CKD和心血管危险因素时才需进行降尿酸药物治疗。
可见,无症状高尿酸血症患者应首先采用非药物治疗措施控制血尿酸水平,即调节饮食、加强锻炼以及控制体重等。
问题:痛风患者应如何运动
意见12:运动锻炼是高尿酸血症和痛风患者的非药物治疗措施之一(2C)
目前关于痛风患者适度运动的益处已有许多临床研究。国内外研究表明,低强度的有氧运动可降低痛风发病率,而中~高强度运动可能使尿酸排泄减少,血尿酸水平上升,反而增加痛风的发病率。
目前推荐高尿酸血症和痛风患者适当运动可作为非药物治疗措施之一,并遵循下列原则
(1)高尿酸血症患者建议规律锻炼。
(2)痛风患者的运动应从低强度开始,逐步过渡至中等强度,避免剧烈运动。剧烈运动可使出汗增加,血容量、肾血流量减少,尿酸排泄减少,甚至可以诱发痛风发作。痛风急性期则以休息为主,中断锻炼,有利于炎症消退。
(3)运动次数以每周4~5次为宜,每次0.5~1h。可采取有氧运动,如慢跑、太极拳等。
(4)运动期间或运动后,应适量饮水,促进尿酸排泄。避免快速大量饮水,以免加重身体负担。因低温容易诱发痛风急性发作,运动后应避免冷水浴。
(5)对有心血管、肺部基础疾病者,应适度降低运动强度和缩短运动时间。
问题:高尿酸血症和痛风患者降尿酸治疗的血尿酸目标值是多少
意见13:痛风患者的目标血尿酸水平应<360μmol/L(<6 mg/dl)(1B)
血尿酸水平与痛风石的产生以及关节炎急性发作次数密切相关,控制血尿酸水平可减少尿酸盐结晶沉积,减少痛风急性发作次数,加速体内痛风石和尿酸盐结晶溶解。
同高血压、糖尿病一样,痛风患者提倡达标治疗(T2T)。高尿酸血症与痛风诊疗指南提示,持续达标治疗是痛风患者最佳预后的关键,并推荐痛风患者的目标血尿酸水平应<360 μmol/L(6 mg/dl)。严重痛风患者,如有痛风石或痛风频繁急性发作,目标血尿酸水平应<300 μmol(<5mg/dl)。
问题:痛风患者如何选择蔬果类食物
意见14:痛风患者提倡减少高果糖蔬果摄入(1C)
痛风患者强调饮食均衡,须控制饮食总热量,提倡低嘌呤、低脂肪和低盐饮食。蔬果类食物是健康饮食结构的重要组分,应注意选择。
(1)不宜进食过多含糖饮料和糖分(尤其是果糖)含量高的水果,如苹果、橙、龙眼、荔枝、柚子、柿子和石榴等。
(2)相对而言,柠檬、樱桃和橄榄等对痛风患者有益。
(3)西瓜、椰子、葡萄、草莓、李子和桃等可适量食用。
(4)绝大多数瓜类、块茎、块根类及大多数叶菜类蔬菜,均为低嘌呤食物,建议食用。
(5)不宜多食香菇、草菇、芦笋、紫菜、海带及粮食胚芽等嘌呤含量较高的植物性食品。
问题:痛风患者如何选择动物性食品
意见15:痛风患者建议选择白肉,以瘦肉为主,并注意加工方式(1C)
痛风患者食用动物性食品时,应注意种类、数量、加工方式等。
(1)从种类而言,一般规律是,烹饪前颜色较深的肉类又称红肉,如哺乳动物,包括牛、羊、猪等,其嘌呤含量高于白肉(如非哺乳类动物,包括鸡、鸭、鹅和淡水鱼等)。动物内脏如肝、肾、心等,其嘌呤含量普遍高于普通肉类。因肥肉含有大量脂肪和胆固醇,易引起肥胖及加重尿酸代谢紊乱,故进食肉类宜以瘦肉为主。鸡蛋的蛋白、牛乳、海参等嘌呤含量较低。
(2)从食用数量而言,因个体差异较大、进食肉的种类不同,无统一标准。一般认为,痛风患者每日肉类摄入量不宜超过100 g。
(3)肉类食品的加工方式须予以重视。经腊制、腌制或熏制的肉类,其嘌呤、盐分含量高,干扰尿酸代谢,患者不宜食用。而应尽量进食新鲜肉类。烹饪时,提倡水煮后弃汤食用,油炸、煎制、卤制或火锅等烹饪方式均不提倡。使用佐料时,避免使用过多盐、糖和香辛料等。
问题:痛风患者应如何饮水
意见16:痛风患者每日饮水总量为2~3 L,可选择小分子弱碱性水(1C)
痛风诊治指南推荐,增加饮水量可作为痛风患者非药物治疗的措施之一。饮水量不足与高尿酸血症存在相关性,增加饮水量可减少痛风发作次数,降低血尿酸水平,增加排尿量从而促进肾脏排泄尿酸,减少尿酸盐结晶沉积。
无肾脏病、心力衰竭等禁忌的情况下,痛风患者饮水建议如下:
(1)每天饮水总量为2~3 L,尽量保证每日尿量约为2 L,尿酸碱度(pH值)在6.3~6.8,有利于尿酸排泄,减少尿酸盐结晶形成。(2)分次饮水,建议早、午、晚有3次饮水量达500 ml左右。(3)饮用水尽量选择弱碱性、小分子水。有研究表明,饮用弱碱性小分子水可促进尿酸排泄。(4)研究提示,饮用柠檬水(如1~2个鲜柠檬切片加入2~3 L的水中)有助于降尿酸。
问题:痛风患者参加病友会有何益处
意 见17:建 议 痛 风 患 者 参 加 病 友 会 组织(1B)
痛风病友会是一种集专科医生、多学科医生、护士、患者和家属为一体的综合组织,组织患者开展有针对性的健康教育。病友会不仅可以建立患者和家属对疾病防治的科学认知,同时还能加强医患沟通,促进疾病治疗。目前国内常见的病友会有疾病健康讲座、座谈会和微信病友群等。
临床实践显示,经过健康教育的患者,其尿酸达标率(≤360 μmol/L)较不参加者明显升高,别嘌醇用药依从性更佳,痛风石发生率更低。针对目前痛风治疗医患沟通少、患者认知不足、用药依从性差和尿酸达标率低等现状,病友会通过增加医患沟通,让患者主动参与、相互影响,改变患者对疾病的认识、态度及信念,更重要的是增加治疗依从性,从而改善预后。因此,有必要组织开展各种病友会活动。
