首页/骨科精读/抗凝药物华法林的“应用宝典”,这6点要知道!/
抗凝药物华法林的“应用宝典”,这6点要知道!
2021-08-27 11:13:371605浏览
华法林是一种口服抗凝药物,会干扰正常的血液凝结(凝血);有人将它称为“血液稀释剂”,但它实际上不会使血液变稀,而是使血液凝结的可能性变小。


华法林是一种口服抗凝药物,会干扰正常的血液凝结(凝血);有人将它称为“血液稀释剂”,但它实际上不会使血液变稀,而是使血液凝结的可能性变小。



如何使用

(1)抗凝强度

华法林最佳的抗凝强度为INR 2.0~3.0,此时出血和血栓栓塞的危险均最低。不建议低强度INR<2.0的抗凝治疗。

(2)初始剂量

随华法林剂量不同大约口服2~7天后出现抗凝作用。美国胸科医师学会抗栓治疗与血栓预防指南第9版(ACCP9)建议,对于较为健康的门诊患者,华法林初始剂量10 mg,2天后根据INR调整剂量。中国人心房颤动的抗栓研究中,华法林的维持剂量大约在3 mg。

➤为了减少过度抗凝的情况,通常不建议给予负荷剂量。治疗不紧急(如慢性心房颤动)而在门诊用药时,由于院外监测不方便,为保证安全性,也不建议给负荷剂量。

➤建议中国人的初始剂量为2~3 mg(国内华法林主要的剂型为1 mg、2.5 mg和3 mg),可在2~4周达到目标范围。

➤某些患者如老年、肝功能受损、充血性心力衰竭和出血高风险患者,初始剂量可适当降低。

➤如果需要快速抗凝,例如VTE急性期治疗,给予普通肝素或低分子肝素与华法林重叠应用5天以上,即在给予肝素的第1天或第2天即给予华法林,并调整剂量,当INR达到目标范围并持续2天以上时,停用普通肝素或低分子肝素。

(3)剂量调整

➤如果INR连续测得结果位于目标范围之外再开始调整剂量,一次升高或降低可以不急于改变剂量而寻找原因。

➤华法林剂量调整幅度较小时,可以采用计算每周剂量,比调整每日剂量更为精确。

➤INR如超过目标范围,可升高或降低原剂量的5%~20%,调整剂量后注意加强监测。

➤如INR一直稳定,偶尔波动且幅度不超过INR目标范围上下0.5,可不必调整剂量,酌情复查INR,可数天或1~2周。

外科围手术期的使用

若非急诊手术,多数患者一般术前5 d停用华法林,根据血栓栓塞的危险程度可采取以下几种方法:

➤血栓栓塞风险较低的患者,可不采用桥接,停药后术前INR可恢复到接近正常范围(INR<1.5)。➤中度血栓栓塞风险的患者,术前应用低剂量普通肝素5000 U皮下注射或预防剂量的低分子肝素皮下注射,术后再开始低剂量普通肝素(或低分子肝素)与华法林重叠。➤具有高度血栓栓塞风险的患者,当INR下降时(术前2 d),开始全剂量普通肝素或低分子肝素治疗。术前持续静脉内应用普通肝素,至术前6 h停药,或皮下注射普通肝素或低分子肝素,术前24 h停用。➤若INR>1.5但患者需要及早手术,可予患者口服小剂量(1~2 mg)维生素K,使INR尽快恢复正常。术后,根据手术出血的情况,在术后12~24 h重新开始肝素抗凝治疗,出血风险高的手术,可延迟到术后48~72 h再重新开始抗凝治疗,并重新开始华法林治疗。

服用时间

预防和治疗VTE:深静脉血栓形成和肺血栓栓塞症 一般均采用起效快、半衰期短的静脉或皮下注射抗凝药物, 便于围术期应用,但有些情况需要长期预防性治疗时可以考 虑用华法林与肝素或低分子肝素重叠后长期替代。

例如,骨科关节置换术后患者需延长预防,脊髓损伤后康复阶段的患者,长期使用15服华法林抗凝应该至少延长到损伤1周后。

深静脉血栓形成和肺栓塞患者急性期治疗应采用静脉抗凝药物,包括普通肝素、低分子肝素或璜达肝癸钠,并于第 2天开始给予华法林重叠使用,直至INR达到目标值并稳定 2 d以上。长期治疗的时间取决于出血危险和VTE复发的风险。

通常VTE患者急性期后华法林抗凝至少要3个月,如果VTE的原因不清楚或者危险因素不能消除,则应该考虑长期抗凝治疗。所有长期抗凝治疗的患者都应该定期(每年)再评估血栓和出血危险。·如果VTE的发生为外科手术或一过性因素所致,推荐抗凝3个月。

首次发生的VTE,如果出血危险高,也建议抗凝治疗 3个月。·复发的VTE,出血危险高的患者,应该抗凝治疗3个 月;出血危险不高,应该长期抗凝。·首次发生的、没有原因的VTE,出血危险不高,应长期抗凝。

·VTE合并活动性肿瘤的患者,出血危险不高,应长期抗凝。·有血栓形成倾向和复发的患者抗凝治疗时间也应该延长,例如原发的近端静脉血栓形成、恶性肿瘤合并血栓或 具有易栓倾向的患者(如因子V Leiden基因型为纯合子)、 抗磷脂抗体综合征、抗凝血酶3及蛋白C或蛋白S缺乏。·所有慢性血栓栓塞性肺动脉高压(CTPH)患者,应华 法林终生治疗。

如何监测

(1)监测频率

➤住院患者口服华法林2~3天后开始每日或隔日监测INR,直到INR达到治疗目标并维持至少2天。此后,根据INR结果的稳定性数天至1周监测1次,根据情况可延长,出院后可每4周监测1次。➤门诊患者剂量稳定前应数天至每周监测一次,当INR稳定后,可以每4周监测一次。如果需调整剂量,应重复前面所述的监测频率直到剂量再次稳定。➤由于老年患者华法林清除减少,合并其他疾病或合并用药较多,应加强监测。➤长期服用华法林患者INR的监测频率受患者依从性、合并疾病、合并用药药物、饮食调整等因素影响。INR稳定的患者最长可以3个月监测一次INR。

(2)INR异常或出血的处理

服用华法林出现轻微出血而INR在目标范围内时,不必立即停药或减量,应寻找原因并加强监测。患者若出现与华法林相关的严重出血,首先应该立即停药,输凝血酶原复合物迅速逆转抗凝,还需要静脉注射维生素k1 5~10 mg。

表1  INR异常升高或出血时的处理 

食物和药物对华法林的影响

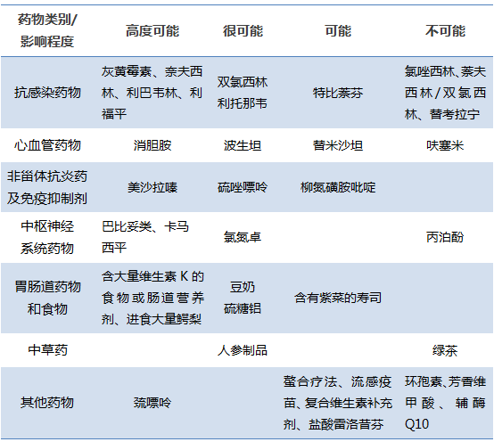
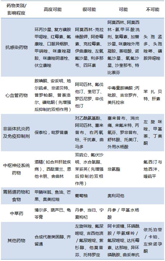
药物、饮食均可改变华法林的药代动力学。因此,服用华法林的患者在加用或停用任何药物包括中药时应加强监测INR。

表2  增强华法林药效的药品、食品

表3  抑制华法林药效的药品、食品

禁忌症怀孕出血倾向(威勒布兰德病,血友病,血小板减少及血小板功能病)   严重肝功能损害及肝硬化。未经治疗或不能控制的高血压。近期颅内出血。颅内出血倾向,例如脑动脉瘤有跌倒倾向。中枢神经系统或眼部疾病胃肠道或泌尿道出血倾向,例如之前胃肠出血;憩室病或肿瘤。感染性心内膜炎、心包炎或心包积液痴呆,精神病,酗酒及其他情况病人无法满意地依从剂量指示及无法安全地进行抗凝治疗对华法林或任何本品片内辅料过敏者。肝、肾功能损害者。

并发症

①  出血:华法林服用过量会导致出血的危险增加。早期表现有瘀斑、紫癜、牙龈出血、伤口出血、月经量过多等。出血可发生在任何部位,特别是泌尿和消化系统,也可见硬膜下颅内血肿。这种出血的危险也是患者最担心的问题。

目前与华法林合并用药时,主要通过测定 INR 并将其值控制在 2-3 左右以预防出血。鉴于 INR 安全范围较小,很难准确控制。若华法林血药浓度的数值被精确测出,则更利于预防出血。。

②  男性骨质疏松性骨折: 来自美国华盛顿大学 Gage 研究团队的一项回顾性研究显示, 长期服用华法林的男性房颤患者 , 发生骨质疏松性骨折的危险增加 。

结果发现,长期使用华法林发生骨质疏松性骨折的危险比未用华法林者高 25%,且这种仅限于男性,在女性中并不存在。除此之外,短期(<1 年)使用者并不增加骨质疏松性骨折的危险。

进一步分析显示,骨质疏松性骨折的独立危险因素包括年龄较大、易跌倒、合并有甲亢及神经衰弱疾病和酗酒。而非洲裔和 β 受体拮抗剂的使用则可降低骨折危险。

③  软组织坏死:20 世纪 60 年代就有因服用华法林 3 天后乳房坏死而切除乳房的报道。其他如皮肤坏死、软组织坏死、皮肤皮下及男性外生殖器坏死、广泛的组织坏死,也不断有个案报道,但总例数并不多。

参考文献:

[1] 岳林峰. 抗凝药物华法林的安全应用[J]. 药学与临床研究, 2009, 17(5):397-399.

[2] 中华医学会心血管病学分会, 中国老年学学会心脑血管病专业委员会. 华法林抗凝治疗的中国专家共识. 中华内科杂志. 2013, 52(1):76-82.

[3]董国祥.华法林的使用及注意事项[J].中华外科杂志,2007,45(11):775-777.

[4]那开宪,余平,张桂云.应重视华法林治疗过程中的影响因素[J].首都医药,2012,19(04):37-38.

[5]华法林使用说明书

友情链接: