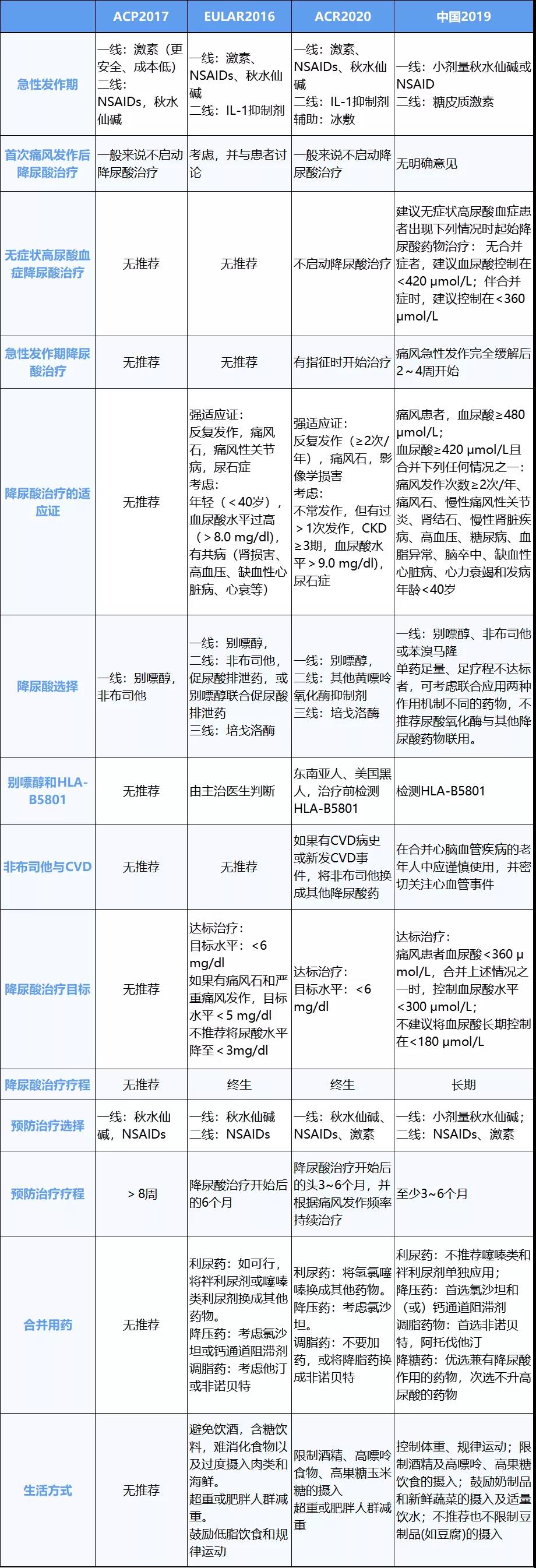
痛风是全球最常见的炎性关节炎,中国估计患病率为1.1%,美国估计为3.9%。与其他炎性关节炎相比,痛风历史悠久,病生理机制相对明确,有有效药物(虽然选择不多),临床治疗目标相对清晰——似乎是一个没有太多疑问的疾病,但其实痛风的管理仍有很多争议,例如,启动降尿酸治疗的时机,最佳降尿酸治疗,预防治疗的疗程,共病对治疗的影响等。出现争议的根本,是证据的不统一、不完善。
何时开始降尿酸:首次发作后?多次发作后?
当血中尿酸水平过高,超过饱和浓度,单钠尿酸盐(MSU)结晶就容易析出、沉积,诱发痛风发作。因此,要 “永久” 消除痛风发作和关节损伤的隐患,就需要降低尿酸水平,当前实施的是达标治疗策略,即将血尿酸水平降低至6 mg/dl或以下。然而,目前尚未就启动降尿酸治疗的时机达成共识。
一些观点认为,在首次痛风发作前,MSU结晶已经悄悄地在关节中 “潜伏” 了多年,因此在痛风首次发作后就应该开始降尿酸治疗,延迟治疗只会使MSU结晶进一步沉积,继续刺激炎症反应,从而损伤关节。另外在合并共病的患者中,虽然相关证据还不充分,但也建议早期启动降尿酸治疗。
相反,鉴于无症状高尿酸血症患者也可以存在MSU结晶沉积,一些观点认为,痛风反复发作后才会出现痛风石和严重发作,因此可以在反复发作后再开始降尿酸治疗。这是当前的主流策略,即在痛风多次发作或有其他合并情况时才启动降尿酸治疗,如ACR指南建议:过去一年内痛风发作≥2 次,或有痛风石,或有痛风相关的影像学损害证据的患者推荐开始降尿酸治疗,而对CKD 3期,血尿酸>9 mg/dl或有尿石症的患者条件性推荐降尿酸治疗。
急性发作期到底可不可以降尿酸?
有人说,“急性发作期不可以降尿酸治疗,这还用问吗”?的确,一般认为,痛风急性发作期降尿酸治疗,会加重病情或延长痛风发作的时间。还有回顾性研究显示,在痛风急性发作期降尿酸,首次发作后12周内痛风再次发作的频率增加。因此通常建议在急性发作完全平息,如14天后再开始降尿酸治疗。
但也有研究显示,急性发作期降尿酸治疗有助于提高依从性,减少就医次数。一项小样本的随机对照试验(RCT)中,痛风发作第1~14天给予别嘌醇100 mg,随后在第15-28天给予别嘌醇200 mg治疗,与安慰剂相比,并未延长或加重急性发作。另外一项小样本RCT在痛风发作后的前10天内给予别嘌醇300 mg或安慰剂治疗,发作后第11~30天均给予别嘌醇 300 mg治疗,并同时给予秋水仙碱和NSAID预防。结果显示,在30天观察期内,别嘌醇治疗并未加重痛风的发作。
别嘌醇具有抗炎和镇痛作用,在急性期应用对控制病情究竟有无帮助?这还需进一步研究。另外,相关研究多围绕别嘌醇,如果选择其他降尿酸药,如非布司他和苯溴马隆,会不会有不一样的结果?未来也还需要探索。
降尿酸药物有高下之分吗?
当前市场上成熟的降尿酸药并不多,我国推荐别嘌醇、非布司他或苯溴马隆为痛风患者降尿酸治疗的一线用药,推荐别嘌醇或苯溴马隆为无症状高尿酸血症患者降尿酸治疗的一线用药。它们之间有高下之分吗?
别嘌醇是老牌降尿酸药,疗效显著、价格低廉,临床应用经验丰富。然而,它在中国人群中存在一个隐患,即别嘌醇超敏反应,一旦发生,致死率高达30%。别嘌醇超敏反应的发生与HLA-B*5801存在明显相关性,且汉族人群携带该基因型的频率为10%~20%。因此,亚裔人群若要应用别嘌醇,建议检测HLA-B*5801基因。
非布司他的问题在于心血管死亡风险。有研究(CARES研究)显示,非布司他相对别嘌醇,使患者死亡风险增加22%,心血管相关死亡风险增加34%。因此2019年,美国FDA对其做出了黑框警告。但另外一项研究(FAST)纳入了欧洲六千多例60岁以上的痛风患者,既往接受别嘌醇治疗6年尿酸仍不达标且不合并CVD高危因素的患者随机分组接受别嘌醇或非布司他治疗。主要终点为因非致死性心肌梗死或生物标志物阳性的急性冠脉综合征、非致死性卒中或CVS死亡住院的复合终点。结果显示,在主要终点上,非布司他不劣于别嘌醇,长期应用不增加死亡风险。但要注意的是,CARE研究中所有患者均合并CVD,而FAST研究中仅33%的患者有CVD。不过,在亚裔人群中,非布司他增加心源性猝死风险并无足够的证据。
苯溴马隆是有效的降尿酸药物,但在白种人中有严重肝毒性病例报道,这直接导致该药在美国退市。但其实迄今仅有一个案例可确定苯溴马隆和肝毒性间的因果关系。小量开始,逐渐增加剂量以及加强肝功能监控,有助于减少肝毒性风险。因此,有观点认为,苯溴马隆退市并不符合痛风患者的最大利益。而在亚裔人中,苯溴马隆的肝毒性罕有报道,可能与亚裔人群CYP2C9基因多态性不同有关,所以该药也得到了中国指南的一线推荐。建议在使用过程中密切监测肝功能,在合并慢性肝病患者中,应谨慎使用。
慢性肾病患者的最适降尿酸药是什么?
为避免肾功能受损影响药物代谢和排泄,导致药物蓄积中毒,应根据肾功能分期合理选择降尿酸药物,及时调整药物的起始剂量和最大剂量。
别嘌醇的传统推荐剂量为300 mg/d,但这个剂量下,半数患者无法实现尿酸达标,需要加大剂量。在无别嘌醇超敏反应风险的慢性肾病(CKD)患者中,可逐渐增加别嘌醇剂量。别嘌醇治疗不达标的严重CKD患者(eGFR<30 ml/min)换用非布司他后,血尿酸下降,且有助于延缓肾功能的下降。但也有研究显示,在老年高尿酸血症患者中,应用别嘌醇时的肾病发生率低于非布司他。
血尿酸水平能预测痛风的急性发作吗?
血尿酸水平的确是痛风的强力预测因素。回顾性研究发现,血尿酸水平长期<6 mg/dl,与痛风发作下降有关。但单次检测的血尿酸水平并不能准确反映机体内的尿酸负荷。而且,当前的临床试验数据无法证实尿酸水平与痛风急性发作间的相关性。换言之,血尿酸水平似乎不能预测痛风急性发作。
预防治疗3~6个月够吗?
不管使用哪种降尿酸药物,尿酸水平下降过快,都会增加痛风发作的风险。因此当前建议缓慢增加降尿酸药物的剂量并且使用抗炎药物预防,如秋水仙碱、NSAID、IL-1抑制剂等。但预防治疗需要使用多久呢?ACR指南建议至少治疗3-6个月,如果患者持续有痛风发作,则继续治疗。有研究显示,很多患者的预防治疗时间超过1年。最佳期限还需确定。

注:尿酸单位换算:1 mg/dl=59.5 μmol/L
结语:
虽然痛风管理上还存在很多不完善的地方,还需要更多的证据,临床也期待有更多的药物。但坚决不可动摇的一个原则是,痛风是一种慢性病,不能仅在急性发作期给予治疗,其管理必须是长期的、持续的。
来源参考:Talaat M, Park K, Schlesinger N. Contentious Issues in Gout Management: The Story so Far. Open Access Rheumatol. 2021 May 12;13:111-122.
文章转载自风湿界!