关节腔穿刺技术,是指在无菌技术操作下,用空针刺入关节腔内抽取积液,了解积液性质,为临床诊断提供依据,并可向关节内注射药物以治疗关节疾病。
适应证
1、感染性关节炎、关节肿胀2、关节创伤,关节积液、积血3、骨性关节炎、关节积液4、关节腔内药物注射治疗5、不明原因的关节积液
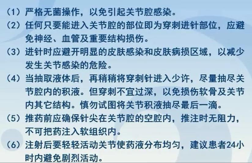
注意事项
1.严格遵守无菌规则,局部消毒范围要够大,戴上消毒手套;2.采用局部浸润麻醉;3.一般用18~20号针头,刺入时若针头碰到骨质,要改变方向,以免损伤关节面;4.抽出的关节液,除作培养或动物接种外,还应作常规检查。送化验的标本,应加抗凝剂,以免凝固;5.关节穿刺术要根据肿胀最明显的部位并尽量避开神经,血管和肌腱来选择穿刺途径,根据关节的大小挑选合适的针头。大关节积液较多时,最好采用较粗的针头,以免在抽液过程中针头堵塞(特别是粘稠的液体)。
禁忌证
1、穿刺部位皮肤有破溃、有感染等 2、有凝血机制障碍、出血性疾病等 3、严重的糖尿病、血糖控制不好 4、非关节感染病人,有发烧,有其它部位的感染病灶
注射药物
1.皮质类固醇激素2.局麻药3.玻璃酸钠注射液4.几丁糖注射液5.医用臭氧
穿刺
穿刺环境:

穿刺材料的准备:

穿刺操作方法:1.穿刺人员应严格无菌操作,戴口罩、帽子、无菌手套。2.病人局部皮肤准备,穿刺点标记,碘伏消毒,范围为以穿刺点为中心的5cm半经或全关节表面。3.穿刺点局部皮肤及皮下组织注射局部麻醉药(1-2%利多卡因)。 4.穿刺时,左手固定关节,右手操作。5.可用7号针头注射麻药和穿刺及抽液、打药,抽液较多或积液粘稠时换12号针头。6.穿刺顺利时可感觉到关节囊的突破感,如不顺利或有骨性阻挡时,可以改变 方向或穿刺点。尽量避免反复穿刺。 7.打药前应把关节液抽尽,关节液应做 仔细的肉眼观察,并留1-2管作化验。8.拔针后,局部穿刺部位需再次消毒,必要时加压包扎;9.应用糖皮质激素类药物注射时,需注意一次注射尽量不要超过2个关节,穿刺间隔时间需1周以上;10.不排除关节感染时,不能行关节穿刺治疗;11.关节穿刺记录需写明穿刺时间、部位、关节腔积液颜色、积液量、注射的药物及计量,还需写明穿刺医师。
并发症: 1、关节腔感染:即化脓性关节炎,是最严重的并发症,应低于1/10000。 2、穿刺部位血肿或关节积血:凝血机制障碍或血管损伤。 3、关节软骨损伤。 4、断针。
膝关节穿刺术
膝关节腔——髌下入路体位:仰卧,膝关节竖立屈曲90°定位:髌骨、股骨、胫骨围成的三角区——膝眼

膝关节腔——髌旁入路穿刺:与髌腱成30°

膝关节腔——髌上囊入路体位:仰卧,膝关节伸直定位:髌骨与股骨之间的空隙

穿刺:水平刺入

髋关节穿刺术
适应症:髋关节退行性变、髋关节滑膜炎、股骨头无菌性坏死等。
髋关节穿刺注射部位理想进针区域:牵引下C臂机透视关节间隙“新月征”

高难度红色区域:无牵引、无C臂机容易进针安全区域:绿色框内

前路进针法:患者卧位,在腹股沟韧带下2cm与股动脉外侧2cm的交点处为穿刺点。常规消毒铺巾,用7号针头垂直进针抵达骨面后稍退针,此时针头在关节腔内。

侧路进针法(大转子尖端进针法):患者侧卧位,患侧在上。在股骨大转子尖上方为穿刺点。常规消毒铺巾,用7号长穿刺针刺入,并徐徐沿股骨颈上缘骨面向上方髋臼进入,至髋臼关节囊外,后抽无血后,即可注射药物;在继续进针可进入关节腔。

后路进针法:患者俯卧位,或侧卧位,患侧在上。在大粗隆中点与髂后下棘连线的中、外1/3交界处为穿刺点。常规消毒铺巾,用7号长穿刺针垂直或稍向上刺入,至骨面后稍退针,此时针尖在关节腔内。
注意事项:无菌、无阻力、无血、无不适
肩关节穿刺术
(一)前方进针法:上肢轻度外展外旋,肘关节屈区位。用6号针头,自肱骨小结节与肩胛喙突的中点,或喙突顶端外下方1~2cm处垂直进针直至针尖进入关节腔内。

回抽无积液即可注入药液。如果回抽有积液则应将关节积液抽净,然后再注药。肩关节(盂肱关节)肩锁关节:在压痛最明显的部位用局麻药物局部注射皮丘后沿着骨间沟进针(图B)前侧入路:触知锁骨与其下方的喙突,针在喙突尖端的下方肱骨头中间的部位沿着关节间隙直接向背侧内侧刺入,进针约3cm即进入关节腔(图A)

(二)外侧进针法:肩峰下滑囊入路令患者肩关节外展,使上肢与躯干成90度,在肩关节上由于三角肌外侧部分收缩,形成两个窝,前方的一个位于肩峰与肱骨大结节之间,

定点后,令患者上肢自然下垂,皮肤常规消毒,刺入皮肤、皮下组织、三角肌、三角肌下滑囊、冈上肌,穿过关节囊,进入关节腔,抽吸无积液即可注药5ml。抽吸如有积液则应将积液抽净,然后注药。
(三)后方进针法取端坐位,上臂内收,腋后纹头直上,肩胛冈肩峰下缘,用手按压有凹陷,为进针点,

皮肤常规消毒。用5号针头直刺:针头向前刺入皮肤、皮下组织、冈下肌。针头前方布有肩胛上神经、动脉。继续进针可进入肩关节腔。回抽无血无液注药5ml。肩关节(盂肱关节)后侧入路:由于操作时远离患者视线,因此更适合患者。患者手臂内旋内收交叉过胸前搭至对侧肩部,可以使肩关节充分打开。针从肩峰后外侧角的下方(1~2cm)向喙突顶端方向刺入,进针2~3cm即进入关节腔。

肘关节穿刺术
肘关节腔——后侧入路体位:坐位,肘关节半屈位定位:尺骨鹰嘴顶端与肱骨外上髁之间

穿刺:针尖指向内前方

肘关节腔——鹰嘴上入路体位:坐位,肘关节半屈位定位:尺骨鹰嘴近端穿过肱三头肌腱

肘关节腔——外侧入路体位:坐位,肘关节半屈位定位:桡骨头 与肱骨之间间隙

腕关节穿刺术
体位:坐位,腕关节掌屈尺倾定位:桡骨茎突远端

角度:垂直进针

第一掌关节穿刺术
1、避免损伤桡动脉。2、拇指屈曲朝向小指,从鼻烟窝远端边缘的第一掌骨基底部,朝向第四掌骨近端进针。3、5/8到1英寸的22到26号针头。

掌指或近端指间关节穿刺术
1、牵拉使关节线拉开,关节伸直或屈约45°。2、关节的背外侧进针,插到伸肌腱下方即可,不追求正好插到两关节面间。3、掌指关节在握拳时掌 。4、骨头最高点远端1cm处。

1/2到5/8英寸的24到26号的针头。

拓趾或近端趾间关节穿刺术
1、与手指相似,多数医生喜欢选靠伸肌腱外侧和背侧一点的部位为穿刺点。2、穿刺时稍牵拉足趾。

距下关节穿刺术
1、选外踝尖的正下方为穿刺点。2、垂直进针

颞颔关节穿刺术
1、张口,以颧弓下和耳屏前1~2cm的凹陷处为进针点。2、做张口和闭口动作时更易触及垂直进入皮肤,轻度向后上穿刺。3、1/2到1英寸的22号针头。

踝关节穿刺术
体位:仰卧,踝关节轻度跖屈定位:胫前肌腱与内踝之间
穿刺:针尖指向外后方


胸锁关节穿刺术

注意事项

不良事件处理
