首页/骨科精读/激素治疗易导致「骨质疏松、骨折」?如何正确防治?/
激素治疗易导致「骨质疏松、骨折」?如何正确防治?
2023-07-07 15:05:241478浏览
激素治疗易导致「骨质疏松、骨折」?如何正确防治?

糖皮质激素因具有强大的抗炎作用,在临床上应用较为广泛。但在治疗过程中可对全身多个器官系统造成不良反应。

骨骼和肌肉系统就是受其影响之一,长期应用糖皮质激素可导致骨质疏松,严重者可有骨折风险。针对长期使用糖皮质激素的患者,做到早发现、早治疗糖皮质激素性骨质疏松(GIOP),对患者的预后有重要影响。

GIOP的典型症状及特点

一、典型症状

1. 疼痛:GIOP患者可有腰背痛周身骨骼痛,负重增加时疼痛加重或活动受限,严重时翻身、起坐及行走困难。

2. 脊柱变形:严重者可有身高变矮、驼背、脊柱畸形和伸展受限。胸椎压缩性骨折可导致胸廓畸形,影响心肺功能;腰椎骨折可改变腹腔解剖结构,导致便秘、腹痛、腹胀、食欲减低和饱胀感等。

3. 脆性骨折:多数患者早期无明显症状,骨折后经 X线或骨密度检查才发现已有骨质疏松。患者在轻创伤或非暴力情况下(如轻微跌倒或因其他日常活动)发生骨折即为脆性骨折。骨折常见部位为胸椎、腰椎、髋部、桡尺骨远端和肱骨近端。发生一次脆性骨折后,再次骨折的风险即明显增加。

二、特点

1. 激素对骨密度的影响与使用时长、使用剂量相关

激素使用初期即可发生GIOP,骨量丢失在第1年最明显,丢失约12%~20%,以后每年丢失约 3%。

激素剂量越大,骨量丢失越多无论每日大剂量或累积大剂量均可增加骨折风险;同时需注意激素无安全阈值,即使小剂量激素亦可导致骨量丢失。

激素按使用剂量分为(以泼尼松为例):≤2.5 mg/d 为小剂量,2.5~7.5 mg/d为中等剂量,≥7.5 mg/d为大剂量,初始≥30 mg/d或1年内累积>5 g为超大剂量,其他激素剂量与泼尼松剂量间需进行等效剂量换算。

2. GIOP骨折风险增高的部位

椎体更易发生骨折,这是因为脊椎椎体的松质骨和皮质骨对糖皮质激素较为敏感,激素对松质骨的影响大于皮质骨。

一项绝经后妇女接受激素治疗后无症状椎体骨折的研究显示,激素治疗6个月的患者中,37%的患者发生至少一个椎体的压缩性骨折。

口服激素患者的椎体、髋关节及非椎体骨折的风险分别是非全身性激素治疗对照组的2.60倍、1.61倍和1.33倍。3. 骨折风险与骨密度无线性关系

激素不仅影响骨密度,还可使骨质量下降,故 GIOP患者在双能 X线骨密度仪(DXA)检测未发现骨质疏松时,即可能发生脆性骨折。

4. 停用激素后骨量可部分恢复

当激素停用6个月后,骨密度可部分恢复,骨折风险下降;但骨丢失量很大(超过10%)则不能完全恢复,椎体变形和腰背痛可持续存在。

GIOP发生骨折的风险评估

建议在激素治疗开始后的 6个月内进行骨折风险的初始评估,持续接受激素治疗的患者应每 12个月进行一次再评估。评估工具如下:

使用糖皮质激素治疗的患者发生骨质疏松性骨折的风险评估:

注:激素剂量以泼尼松为例

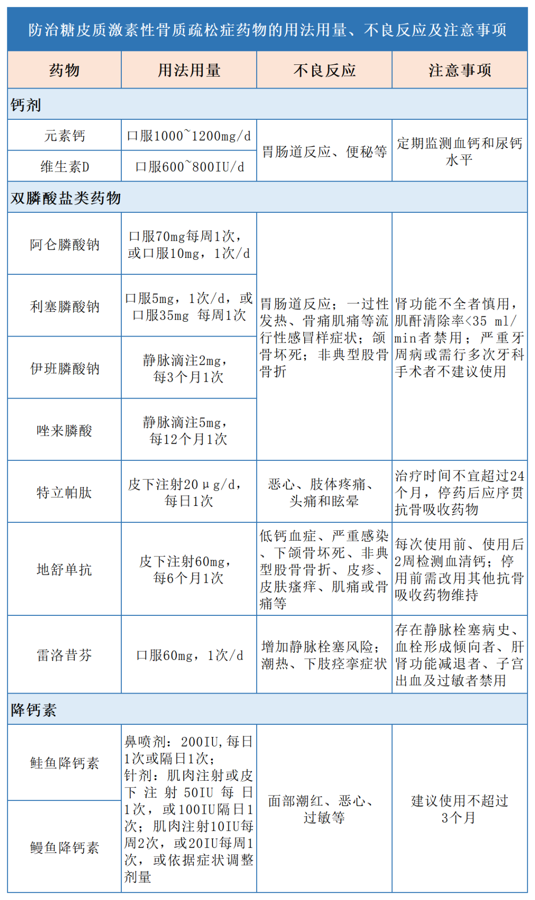
GIOP的防治措施

无论激素剂量高低及给药途径如何,建议对所有需要长疗程(≥3 个月)激素治疗的患者行 GIOP的预防和治疗。

一、管理原则

1. 早期、规范:补充钙剂和维生素D及抗骨质疏松治疗,可有效阻止或减少骨质丢失,预防骨质疏松,甚至减少骨折的发生。

2. 定期评估:充分了解患者情况,定期检测患者骨密度,了解骨密度基线值及骨量丢失速率。

3. 减少激素使用剂量和疗程:激素是 GIOP发生发展最根本的原因,因此在治疗风湿免疫病时尽快加用改善病情抗风湿药(DMARDs),在病情可控的前提下尽可能减少激素的用量,缩短激素使用疗程。

二、根据风险程度给予不同治疗措施

三、特殊人群GIOP的防治

1. 育龄期女性

妊娠期间仅推荐口服钙剂和维生素D;

无妊娠计划且使用有效避孕措施或无性活动者,如评估存在中、高度骨折风险,推荐除使用钙剂和(活性)维生素D外,优先选择口服双膦酸盐类药物治疗。若存在禁忌不能口服双膦酸盐类药物,则应选择特立帕肽。

静脉使用双膦酸盐类药物和地舒单抗,则有妊娠期潜在致畸风险,目前尚缺乏安全性数据。

2. 儿童

骨质疏松症主要累及老年人,但因糖皮质激素在临床的广泛应用,GIOP成为儿童最常见的继发性骨质疏松症。GIOP较重患儿最常见症状为骨痛, 疼痛位点不固定,活动后加剧;部分患儿骨痛后出现身长缩短、 驼背表现。针对儿童GIOP,除了补充钙剂和维生素D、双膦酸盐类药物治疗外,生长激素联合双膦酸盐类药物治疗可用于治疗严重的骨质疏松症,提高骨密度好于单用双膦酸盐类药物治疗。但是报道中对骨折发生概率没有差异 , 仍需要大型的设计良好的多中心研究来验证这些获益。

3. 接受超大剂量激素(初始泼尼松剂量≥30mg/d或等效剂量,累积剂量每年>5g)治疗的成人患者

推荐双膦酸盐类药物联合钙剂和(活性)维生素D治疗,若不宜使用双膦酸盐类药物治疗,可根据患者的年龄选择其他抗骨质疏松药物进行治疗。

4. 器官移植成人患者

因使用多种免疫抑制剂,如同时使用地舒单抗可能导致感染加重,故目前暂不推荐使用地舒单抗。GIOP 是激素所致的骨密度和骨质量下降及骨折风险增高为主要特点的骨骼系统疾病,是激素最常见的不良反应之一。临床应重视糖皮质激素使用过程中 GIOP的评估,做到早发现、早预防以及早治疗,以降低骨折发生的风险,改善患者预后。

参考文献:

[1]何菁, 李芬, 黄文辉, 等 . 糖皮质激素性骨质疏松症的诊疗规范[J]. 中华内科杂志, 2023, 62(6):631-638. DOI: 10.3760/cma.j.cn112138-20221025-00787.

[2]高洁, 陈朝英. 儿童糖皮质激素诱发的骨质疏松症[J]. 中华骨质疏松和骨矿盐疾病杂志,2021年9月第14卷第5期

友情链接: