首页/行业解读/《ACS AMI》:骨粘附聚合物的高通量筛选!/
《ACS AMI》:骨粘附聚合物的高通量筛选!
2024-01-17 10:39:13929浏览
《ACS AMI》:骨粘附聚合物的高通量筛选!

全世界每年有数百万例骨科手术都使用金属外科手术针和螺钉,但在复杂的粉碎性骨折或小骨手术中,它们的可用性是有限的。因此,用骨粘合剂材料替代这种植入物长期以来一直被认为是一个有吸引力的选择。然而,合成一种具有高粘结强度的生物相容性骨粘合剂却存在许多挑战。


为了快速识别生物相容性骨粘附剂的候选聚合物,英国伦敦帝国理工学院的Adam D. Celiz及其团队采用了一种高通量筛选策略来评估人间充质基质细胞(hMSC)对通过硫醇−点击化学合成的聚合物库的粘附情况。选择硫醇−烯点击化学因为多功能单体可以通过紫外(UV)光快速固化,同时最大限度地减少残留单体,并且它为从高通量筛选中识别出的候选聚合物提供了一个可扩展的制造过程。该筛选方法鉴定了一种由单体1、3、5-三烯丙基-1、3、5、2、4、6(1H、3H、5H)-三酮(TATATO)(PETMP)组成的共聚物(1-S2-FT01),在90个聚合物库中具有最高的hMSC粘附性。与现有的商业骨粘合剂相比,已鉴定的共聚物(1-S2-FT01)表现出良好的压缩和拉伸性能,其粘附强度与商业骨胶如组织丙烯酸相似。此外,这种细胞相容性聚合物支持hMSCs的成骨分化,并能将3D多孔聚合物支架粘附到骨组织上,使该聚合物成为在骨科手术中具有广泛应用的替代骨粘附剂的理想候选材料。


相关研究内容以“High-Throughput Screening of Thiol−ene Click Chemistries for Bone Adhesive Polymers”为题于2023年10月31日发表在《ACS Applied Materials&Interfaces》。


图1 微阵列技术硫醇−烯聚合物的高通量筛选


通过粘附试验用硫醇−聚合物芯片培养hMSC,并根据染色的hMSC核平均数量对每个聚合物进行排序(图1A)。从聚合物表面的细胞附着存在中看出,排名最高的聚合物支持活细胞粘附(图1B)。鉴定出先导候选聚合物,并将其放大到24个孔板中进行下一步的细胞相容性测试(图1C)。在这些聚合物中,与其他聚合物相比,1-S2-FT01具有更高的细胞粘附能力和活力,并在24、48小时内支持与组织培养塑料(TCP)对照相当的细胞粘附和活力(图1D、E)。因此,作者选择1-S2-FT01来进一步测试其力学和生物学性能,以及作为聚合物骨粘合剂的适用性。

图2 1-S2-FT01树脂力学表征和骨粘附试验


通过流变学表征,研究了1-S2-FT01树脂的交联动力学(图2A)。紫外线照射后立即发生聚合,G'和G''几乎瞬时交叉,G'在5s内出现平台,表明这种固化方法的快速性。在干燥和SBF浸泡条件下(21天浸泡)下,对1-S2-FT01树脂进行压缩和拉伸力学试验,以模拟在骨初始粘附后和在长期生理条件下粘附后的条件(图2B、C)。1-S2-FT01干燥时压缩模量约为162.9±83.3MPa,SBF浸泡条件下压缩模量约为154.6±33.5(图2B),两者都高于骨粘合剂的阈值。1-S2-FT01树脂能很好地粘附在骨上(图2D)。


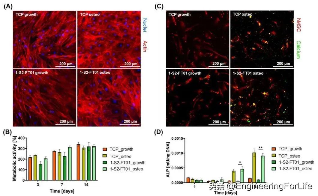
图3 体外细胞相容性和成骨分化分析


通过更深入的体外研究验证1-S2-FT01树脂作为骨粘合剂的细胞相容性(图3)。直接接种在1-S2-FT01表面的hMSC培养物的ActinRed 555染色显示,在类似TCP的条件下,在成骨和非成骨介质中具有健康细胞形态和一致性(图3A)。在1-S2-FT01上进行hMSCs的2D培养显示,在14天的培养期间,代谢活性增加(图3B)。hMSC培养物的钙绿素和细胞Tracker深红染色显示1- S2-FT01和TCP中钙沉积,成骨培养基中钙沉积,定性地证实了细胞成骨分化(图3C)。碱性磷酸酶是一种早期成骨分化的标志物,在1-S2-FT01和TCP上培养的细胞表达水平在体外培养期间相当(图3D)。以上数据表明,粘附在1-S2-FT01表面的细胞发生成骨分化,并且1-S2-FT01树脂具有在种植体和骨之间形成结构、功能结合的潜力。

图4 1-S2-FT01与星形和线性PCL支架的粘附


扫描电子电镜(SEM)图像显示,1-S2-FT01树脂穿透PCL支架1 mm,导致PCL和树脂物理联锁,形成结实的粘结(图4A)。PCL支架粘附在1-S2- FT01树脂上,其最大强度在MPa范围内(图4B)。这些结果为进一步研究使用1-S2-FT01树脂作为粘附材料来支持骨组织工程支架提供了很有前景的途径。


综上所述,通过对硫醇−烯聚合物库的高通量筛选,本研究确定了1-S2-FT01树脂是一种很有前途的生物相容性骨粘合剂。该树脂通过良好的hMSC粘附性能进行鉴定,即使在SBF中浸泡3周也表现出与骨类似的压缩和拉伸模量。其配方简单、固化时间短,是应用于手术的最佳设置。1-S2-FT01树脂的粘附强度非常适合粉碎性或非承重骨折的粘附,粘附强度与商业骨胶具有相同的数量级。与金属植入物相比,这种聚合物粘合剂可能导致更短的手术时间,更好的整合,并降低应力屏蔽的可能性,使这种方法对于小骨或脆性骨的复杂骨折非常有吸引力。与其他现有的聚合物骨粘合剂一样,并不期望1-S2-FT01能在体内降解。然而,它与聚合物组织工程支架的结合能力扩大了其作为固定材料的范围,使其能够与骨再生方法相结合,以增强其适用性。

友情链接: