一、背景及目的
关节软骨是一种无血管、无神经及淋巴的组织,损伤后自身难以修复。膝关节软骨损伤是运动员和普通人群的多发、难治性关节伤病。一项流行病学调查显示,在膝关节镜手术中,软骨损伤占比高达63%[1]。严重的软骨损伤影响关节功能,运动员甚至因此丧失运动生命。软骨损伤的治疗已经困扰医生患者 200 余年,至今仍是骨科及运动医学领域的重点课题和重大挑战。
在过去的几十年中,人们一直致力于研究软骨损伤修复重建方法。这些方法包括骨髓刺激技术、骨软骨移植技术、自体软骨细胞移植技术、基质诱导的自体软骨细胞移植术、组织工程和干细胞软骨修复技术等。虽然研究报道较多,且其中不乏高证据等级的研究,但缺乏系统性的膝关节软骨损伤的诊断、治疗及康复相关的临床路径和规范,亟需制订基于循证医学证据的临床指南。鉴于此,中国医师协会运动医学医师分会按照临床循证指南制定方法和工作流程,由包括方法学专家在内的多学科专家参与,基于最新的研究证据,结合我国临床实际,制订了《膝关节软骨损伤修复重建指南(2021)》(以下简称本指南)。本指南旨在为临床医生和相关医务工作者在膝关节软骨损伤的诊断、治疗及康复方面提供临床决策依据,提高诊疗的规范性。
二、膝关节软骨损伤的定义、症状及体征
本指南所指的膝关节软骨损伤是由创伤引起的急慢性关节软骨损伤[2,3]。若损伤仅累及软骨层,称为软骨损伤,若损伤同时累及软骨及软骨下骨层,则称为骨软骨损伤。膝关节软骨损伤症状主要表现为关节疼痛、肿胀、交锁、弹响、打软腿,在体征方面主要表现为关节压痛、活动受限、捻发音等[2,4]。本指南涉及的软骨损伤的急性期定义为受伤后一个月内。
三、指南的使用人群与应用目标人群
本指南的使用人群:从事膝关节软骨损伤相关诊疗和研究工作的临床医师、技术人员和科研人员,包括骨科、运动医学科、疼痛科、康复医学科、影像诊断科等不同专科。
本指南推荐意见的目标人群:急慢性创伤引起的膝关节软骨损伤患者,不适用于膝关节软骨退变、髌股关节病、膝关节重度骨性关节炎的患者。
四、推荐意见
本指南共包括12 个临床问题,形成 17条推荐意见,包含诊断、治疗、康复及术后评估等方面相关临床问题,其推荐意见汇总见表1。




临床问题1:膝关节软骨损伤的影像学诊断标准是什么?
推荐意见:膝关节软骨损伤的影像学检查常规建议磁共振成像(MRI)平扫作为首选,其次为磁共振关节腔造影(MRA)检查。若存在金属植入物等无法完成MRI检查时推荐计算机断层扫描(CT)关节腔造影检查为首选检查。分级系统采用国际软骨修复协会(ICRS)改良磁共振成像分级系统。(A级,强推荐)(表1)。
推荐意见说明:MRI 优先选用 3.0T MRI 设备,CT优先选用64排以上CT。若患者无法完成MRI和CT检查可不进行影像学评估。MRI扫描序列至少包含冠状位质子像(proton density,PD)抑脂序列、矢状位 PD 抑脂序列、横轴位 PD 抑脂序列以及冠状位和/或矢状位快速自旋回波序列 T1 序列。虽然关节 MRA 检查比MRI平扫检查具有更高的诊断准确度,但关节MRA检查为有创性检查且部分医院开展较少,所以实际应用推广价值不如 MRI 平扫。MRI 研究序列(如 T1ρ、T2Mapping等)虽然准确度、敏感性和特异性较MRI平扫稍有提升,但无指南或Meta分析将其作为常规序列来进行软骨损伤的诊断,尚不具备推广及日常应用价值,故不进行推荐和讨论。软骨损伤分级采用国际软骨修复协会(ICRS)改良磁共振成像分级系统(表2)。
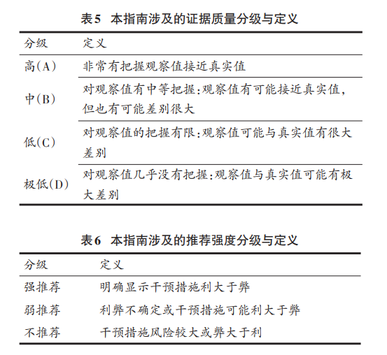
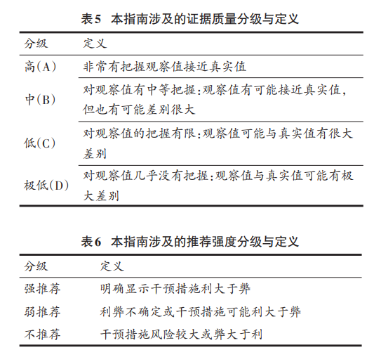
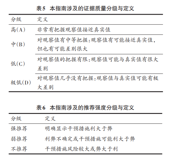
证据概况:共纳入4篇指南[5-8],2部论著[9,10],1篇综述[11]。推荐意见分级的评估、制订及评价 (grading ofrecommendations assessment,development and evalua⁃tion,GRADE)分级A级
临床问题2:如何对膝关节软骨损伤进行镜下分级?
推荐意见:膝软骨损伤镜下分级推荐使用国际软骨 修 复 协 会(International Cartilage Repair Society,ICRS)分级系统。(A级,强推荐)(表2)
推荐意见说明:ICRS软骨损伤分级系统被多个指南采用,比如2011年国际软骨修复学会的膝关节软骨修复临床研究的设计和实施指南[12]和2016年德国骨科和创伤学会“临床组织再生”工作组的自体软骨细胞植入治疗膝关节软骨缺损指南[13]等。其他的软骨损伤关节镜下分级系统还有:Outerbridge软骨损伤分级系统、法 国 关 节 镜 学 会(French Society of Arthroscopy,FSA)[14]和改良柯林斯(modified Collins)[15]评分系统。其中 ICRS 软骨损伤分级系统最常用(表 3)[4,12,13,16,17]。Outerbridge 分类系统不能有效地指导治疗或者为疾病预后提供明确的相关性。法国关节镜学会(FSA)[14]和改良柯林斯(modified Collins)[15]这两种评分系统极少使用。由于这种局限性,这类分类系统在软骨损伤分级中较少使用[18]。
证据概况:共纳入3篇指南[4,12,13],GRADE分级A级。
临床问题3:膝关节软骨损伤急性期如何处理?
推荐意见1:软骨损伤存在合并伤者居多,对于合
并有骨折、韧带损伤、半月板损伤的软骨损伤,应遵循
对应合并损伤的处理原则进行诊治。(C级,强推荐)
推荐意见说明:在所有存在镜下软骨病变的患者中,只有 5.2% 的患者为单纯的ICRS 3级或4级局灶软骨损伤[19]。
证据概况:总共纳入1篇回顾性横断面研究[19],无升降级因素,GRADE分级C级。
推荐意见 2:对于单纯的急性软骨损伤引起的疼痛、肿胀等症状,可应用药物进行对症处理(B级,强推荐)。可应用冰敷进行对症处理(C级,弱推荐)。
推荐意见说明:具体应用药物包括包括外用非甾体抗炎药物,可有效抑制关节内炎症,从而减轻疼痛及肿胀。冷敷可以减轻肿胀,且对关节活动度(range ofmotion,ROM)、膝关节功能和力量有益。根据目前现有的最佳证据[20],尚无法确定冰敷的最佳使用时间和频率。参考文献中提供了两种冰敷的方法,一种是每次 20 分钟,每周 3 次;一种是每次 20 分钟,每周 5 次。临床医生可根据患者的耐受性给予指导。
证据概况:尚无直接证据指导单纯的创伤性软骨损伤的急性期药物治疗,故参考膝骨关节病指南作为间接证据[21]。在该指南中,该推荐为高质量证据支持,由于间接性原因,在本指南中,降级为中等证据质量,GRADE分级B级
临床问题4:膝关节软骨损伤的手术指征如何?
推荐意见:手术指征需要综合考虑以下因素:病因学、年龄、软骨缺损面积大小、缺损位置、合并伤、活动范围、运动水平、患者期望及保守治疗失败等。(C 级,强推荐)
推荐意见说明:病因学上需要考虑引起软骨损伤的病因,比如创伤性/局灶性、退行性、剥脱性骨软骨炎等。运动活动水平需要评估:竞争性、专业性、非竞争性或非专业性。有合并伤的要遵循合并伤的处理原则,比如合并前交叉韧带损伤等。
证据说明:未找到直接阐述软骨损伤手术适应症的文献,该证据主要来自于2篇共识,1篇是关于髌股关节大面积软骨和骨软骨缺损处理的专家共识[22],另外 1 篇是膝关节软骨和骨软骨缺损的支架治疗共识[23]。总体证据质量低,GRADE分级C级。
临床问题5:膝关节软骨损伤手术方式选择
推荐意见1:骨髓刺激技术(包括软骨下骨钻孔、微骨折技术等)适用于面积<2 cm2,分级在3~4级的软骨缺损。(A级,强推荐)
推荐意见说明:骨髓刺激术[包括软骨下骨钻孔、微骨折术(microfracture,MF)等]旨在通过钻孔或者微骨折等技术从缺损区域的软骨下骨招募骨髓细胞,从而使细胞迁移到缺损处形成纤维蛋白凝块并最终形成纤维软骨修复。骨髓刺激技术短期效果较好[24-27],长期结果的系统评价显示:失败率在 5 年内约为 11%~27%,在10年内从6%到32%不等[28]。这在很大程度上归因于纤维软骨组织的耐久性问题[29]。研究表明,缺损面积较小的患者比缺损面积大的患者有更好的临床效果[30],股骨滑车上的缺损修复效果不如股骨髁上的缺损修复效果好[31]。骨髓刺激术是目前最常使用的创伤性软骨损伤修复手术方式之一,适用于面积<2 cm2,分级在3~4级的软骨缺损。
证据概况:总共纳入1篇2020年发表的高质量me⁃ta分析[3697个研究中筛选出21个研究,包括12个lev⁃el I 的 随 机 对 照 试 验(randomized controlled trial,RCT)研究共 891 患者][3],以及 1 篇 2021 年发表的高质量meta分析(424个研究中筛选出14个level I 的RCT研究,共775患者)[32],1篇2018年的指南--膝关节疼痛和活动障碍:半月板和关节软骨损伤2018年修订版[17],2篇专家共识[22,23],2篇系统综述[24,28]。总体证据质量高,GRADE分级A级。
推荐意见2:骨软骨移植技术[包括自体骨软骨移植(osteochondral autograft transplantation,OAT)、异体骨软骨移植(osteochondral allograft transplantation,OCA)]适用于深度达软骨下骨的骨软骨缺损。对于面积<2cm2的,推荐使用自体骨软骨移植术。异体骨软骨移植术适用于面积>2 cm2的骨软骨缺损。(B级,强推荐)
推荐意见说明:自体骨软骨移植物取自膝关节非负重区的软骨并移植到膝关节负重较大的软骨缺损区域。目前自体骨软骨移植的随机对照研究较少,但基于股骨滑车面和髌骨软骨的自体骨软骨移植已显示出持久的、且优于微骨折术的临床结果[33,34]。自体骨软骨移植可以实现更高的活动水平(Tegner评分)和更低的失败风险。然而,由于年龄、伤前活动水平、病变位置和大小等患者特定因素的可变性,骨软骨自体移植优于微骨折术的优势不能推广到所有患者群体,因此需要个性化的患者护理,且亚组分析时纳入研究数量较少,需要更多更足够有力的研究评估[3]。且自体移植物来源有限,有出现供区疼痛和相关症状的风险,推荐应用在<2 cm2的缺损[35]。对于≥2 cm2的软骨缺损,建议使用同种异体骨软骨移植术[35]。同种异体骨软骨移植也存在移植物来源有限、移植物可用性不佳,疾病传播以及排斥反应等风险[36,37]。
证据概况:总共纳入1篇2020年发表的高质量me⁃ta分析(3697个研究中筛选出21个研究,包括12个lev⁃el I 的RCT研究,共891患者)[3],4篇level I 的RCT研究,1篇2018年的指南--膝关节疼痛和活动障碍:半月板和关节软骨损伤 2018 年修订版[17],2 篇专家共识[22,23],总体证据等级高,GRADE分级A。
推荐意见3:软骨细胞移植技术[包括自体软骨细胞移植(autologous chondrocyte implantation,ACI)、基质诱导的自体软骨细胞移植(matrix-induced autolo⁃gous chondrocyte implantation,MACI)等]适用于面积>2 cm2,深度未及软骨下骨、分级在 3~4 级的软骨缺损。(B级,弱推荐)
推荐意见说明:软骨细胞移植技术是两步法技术。从股骨远端非负重区采集透明软骨样本,软骨细胞在体外扩增。在第一代 ACI 技术(periosteal ACI,pACI)中,扩增的软骨细胞被注射到自体骨膜下的缺损中[38]。在第二代 ACI 技术(collagen ACI,cACI)中,骨膜被胶原膜替代[39]。在第三代 ACI 技术(matrix-in⁃duced ACI或MACI)中,采集的软骨细胞直接在胶原膜上培养,然后用于覆盖缺损区域[40]。软骨细胞移植无论短期还是长期都取得了较好的临床效果,一项系统综述报道长期随访(超过20年)的满意度在92%。多篇meta分析显示针对于2 cm2以上的缺损,自体软骨细胞移植治疗软骨缺损与微骨折相比,1年、2年和5年随访的IKDC和Lysholm等临床评分方面没有统计学差异,但是在2年期或5年期的随访时间里,能够提高患者的日常活动能力和生活质量,但是不存在临床相关性[3,41-43]。自体软骨细胞移植与微骨折术相比,在大面积软骨修复方面有一定的优势,考虑到证据的局限性,未来需要更多的随机对照研究。
证据概况:总共纳入2篇2020年发表的高质量me⁃ta分析(3697个研究中筛选出21个研究,包括12个lev⁃el I 的 RCT 研究共 891 患者;169 个研究中筛选出 10个level I 的RCT研究、2个level II的RCT研究,共659患者)[3],1篇2021年发表的高质量meta分析(424个研究中筛选出14个level I 的RCT研究,共775患者)[32],1篇2018年的指南--膝关节疼痛和活动障碍:半月板和关节软骨损伤2018年修订版[17]。总体证据质量中,GRADE分级B级。
推荐意见 4:关节镜清理术适用于缺损面积< 2cm2,分级在1~2级的软骨缺损。(C级,弱推荐)
推荐意见说明:在本指南证据搜集过程中,根据目前的证据情况,对于局灶性的、ICRS分级2~3级的软骨缺损所行关节镜下清理术,还没有明确的治疗的共识或者指南。虽然关节镜清理术是膝关节最常见的关节镜手术之一,但这些清理术往往伴随一些其他手术,比如韧带重建术、半月板切除术等,由于混杂因素较多,很难评估单纯关节镜下软骨清理术的效果。虽然仅有少量文献报道清理术治疗局灶性软骨缺损的临床结果,但是,这些报道都显示出关节镜清理术有利于患者症状改善[44,45]。一项系统综述表明,无论缺损大小和深度,关节镜清理术治疗局灶性软骨缺损的短期和中期结果都令人满意[46]。在2009年由德国关节镜和关节外科学会(German-speaking Society of Arthroscopyand Joint Surgery,AGA)进行的一项调查中,246 名外科医生参与调查关于局灶性软骨缺损的手术操作习惯,结果显示,对于有症状的ICRS 1~2级的软骨缺损患者,53% 的外科医生习惯于行关节镜清理术[45]。
证据概况:总共纳入2篇系统综述[46,47],1篇多中心研究[45]。总体证据质量低,GRADE分级C级。
临床问题6: 间充质干细胞能否治疗软骨缺损?
推荐意见:间充质干细胞治疗软骨缺损疼痛显著减轻,但干预措施异质性较大,方法多样,无法形成统一的操作标准。(C级,弱推荐)
推荐意见说明:目前证据显示,间充质干细胞治疗软骨缺损疼痛显著减轻,但大多数研究骨髓间充质干细胞增强的软骨手术的文章提到的样本量小,随访时间有限,软骨缺损的大小和位置以及细胞传递方案不一致,数据异质性很大,这可能归因于不同的疗法、治疗的临床适应症和治疗的关节等,同时注射细胞数量和注射方式与次数均不一样,需要进一步研究确定[48]。
证据概况:指南制订工作组制作的系统评价共纳入13项研究,其中5篇随机对照试验,7项队列研究,1项病例对照研究。总体证据质量低,GRADE分级C级。
临床问题7: 支架材料能否治疗软骨缺损?
推荐意见:一些支架材料在临床应用效果较好,给软骨损伤修复带来了希望。但目前缺乏相应的大规模随机对照试验,尚不能给出肯定结论。有条件的医院,可在获得患者知情同意情况下进一步探索和尝试。(D级,弱推荐)
推荐意见说明:目前,用于软骨损伤修复的支架主要包括胶原支架、明胶支架、壳聚糖支架、透明质酸支架、丝素蛋白支架等,一些支架材料在临床中的应用取得了较好的临床效果。以应用最多的胶原支架技术、自体基质诱导软骨形成技术(autologous acellular ma⁃trix-induced chondrogenesis,AMIC)为例,2项随机对照试验评估了AMIC与微骨折术的疗效和安全性,虽然术后1年,2年和5年可以观察到辛辛那提评分(modifiedCincinnati),ICRS和疼痛评分的改善,但差异均无统计学意义[49,50]。近些年,国际软骨损伤修复领域中,支架材料用于软骨损伤修复的研究取得了一些可喜的成果。同时,有一些好的材料(比如脱钙骨基质、水凝胶、生物膜、软骨脱细胞支架等)也逐渐应用于临床,取得了很好的临床效果,给软骨损伤修复带来了希望。国内脱细胞基质支架修复软骨已开展多年,效果很好,并已开展多中心临床研究。有条件的医院,可在获得患者知情同意情况下进一步探索应用。
证据概况:目前证据有限。以AMIC为例,所发表的文章数不多,仅有2项随机对照试验[49,50],其他目前仅处于临床前研究或者初期临床试验阶段。GRADE分级D级
临床问题8:膝关节软骨损伤急性期的康复方法选择?
推荐意见:当患者损伤部位的疼痛感较轻时可进行非负重的膝关节活动(直腿抬高、坐位伸膝、俯卧屈膝),以利于肌肉锻炼;若患者负重部位的软骨损伤不严重,可以使用膝关节支具辅助固定于伸直位,进行循序渐进的负重训练。(D级,强推荐)
推荐意见说明:软骨损伤急性期的康复方法需要视患者损伤的部位及大小等因素制定个体化康复训练计划,一个循序渐进的康复计划(关节活动范围、肌肉耐力训练,力量训练)对于患者的恢复至关重要。并根据膝关节肌群、肌力与关节活动度的改善情况,调整训练方式及训练量。
证据概况:直接证据少,本证据来自 2020 年的专家共识[22]。总体证据质量极低,GRADE分级D级。
临床问题8:膝关节软骨损伤急性期的康复方法选择?
推荐意见:当患者损伤部位的疼痛感较轻时可进行非负重的膝关节活动(直腿抬高、坐位伸膝、俯卧屈膝),以利于肌肉锻炼;若患者负重部位的软骨损伤不严重,可以使用膝关节支具辅助固定于伸直位,进行循序渐进的负重训练。(D级,强推荐)
推荐意见说明:软骨损伤急性期的康复方法需要视患者损伤的部位及大小等因素制定个体化康复训练计划,一个循序渐进的康复计划(关节活动范围、肌肉耐力训练,力量训练)对于患者的恢复至关重要。并根据膝关节肌群、肌力与关节活动度的改善情况,调整训练方式及训练量。
证据概况:直接证据少,本证据来自 2020 年的专家共识[22]。总体证据质量极低,GRADE分级D级。
临床问题9:膝关节软骨损伤保守治疗方法选择?
推荐意见:推荐对患者进行健康教育、体重管理教育,结合物理疗法和运动疗法进行循序渐进的运动范围练习、膝关节和髋关节肌肉的力量训练,以及神经肌肉训练。(B级,强推荐)
推荐意见说明:患者教育可以提高患者对积极管理和自我管理策略的依从性和坚持性,并且不会产生不良影响[51]。运动疗法可以缓解症状,结合髋和膝部靶向运动来减少疼痛,髋部靶向运动治疗应以髋关节后外侧肌群为目标。膝部靶向运动治疗包括负重或非负重训练,这两种运动方法均针对膝关节肌肉组织[17]。在进行下蹲动作时要尽量小心,避免过度负重。
证据概况:本证据来自 2018 年《膝关节疼痛和活动障碍:半月板和关节软骨损伤》指南[17]及2019年《国际功能、残疾和健康分类:髌股关节疼痛》指南[51]。总体证据质量中,GRADE分级B级。
临床问题 10:不同修复方法康复方案选择
推荐意见1(骨髓刺激技术):推荐在微骨折术后早期佩戴保护性膝关节支具,进行连续被动活动(contin⁃uous passive motion,CPM)训练及肌肉力量练习。负重训练要循序渐进,并且根据软骨损伤部位不同确定具体负重时间及参加运动时间。(B级,强推荐)
推荐意见2(软骨细胞移植术):逐步增加负重、恢复活动范围(range of motion,ROM)、加强神经肌肉的控制和力量对自体软骨细胞移植术后的临床结果有较大影响。术后一年内不推荐进行冲击性运动、美国加州 大 学 评 分(University of California, Los Angeles,UCLA)活动评分等级为9和10级的运动,如篮球、足球或高强度的跑步。(C级,强推荐)
推荐意见说明:一项临床对比试验发现,微骨折术后进行CPM训练的实验组关节镜下二次探查等级评估整体优于未进行CPM训练的对照组。类似的,在一项研究中,股骨内外髁软骨损伤行微骨折术后进行了CPM训练的患者,各项功能评分、主客观感受均较对照组好[52]。一项临床 RCT 试验发现,膝关节支具组新生软骨大小及厚度均优于无支具组,术后中期佩戴支具组关节软骨厚度显著增加,且是否佩戴支具与术后膝关节功能恢复情况存在一定的相关性。由于试验组佩戴支具,试验设计无法做到双盲,试验结果存在一定的偏移[53]。一项回顾性队列研究中,股骨内侧或外侧髁局灶性软骨缺损<2cm2、微骨折术后的患者接受了两种不同的术后康复方案:组1术后即刻行CPM,进行渐进性限制部分负重6周,组2不进行CPM,术后即刻进行无痛负重,两组临床结局无明显差异[54]。2018年《膝关节疼痛和活动障碍:半月板和关节软骨损伤》指南[17]中建议在软骨细胞移植术后,膝关节逐步增加负重、恢复活动范围、加强神经肌肉的控制和力量。一项病例对照研究发现膝关节MACI术后12个月后恢复运动的患者在为期两年的随访中的临床结局明显更好[55]。
证据概况:目前检索证据暂未发现膝关节关节软骨移植术后康复相关干预的直接对比证据,另外,关节镜下清理术后康复方案相关研究也缺乏直接证据,因此,可以参考微骨折术及软骨细胞移植术康复推荐意见。系统分析纳入 41 篇文献,根据相关性、证据质量
临床问题 11:软骨损伤修复效果影像学评价标准
推荐意见:软骨损伤修复影像学效果评价推荐使用软骨修复组织的磁共振评分系统(magnetic reso⁃nance observation of cartilage repair tissue,MO⁃CART) 2.0 评分系统,该系统是基于磁共振图像的评分系统,满分为100分,其分数越高代表疗效越好。该量表常用于临床长期随访中。(B级,强推荐)
推荐意见说明:扫描序列至少包含冠状位质子像(PD)抑脂序列、矢状位PD抑脂序列、横轴位PD抑脂序列以及冠状位和/或矢状位快速自旋回波序列 T1 序列。MOCART 2.0评分系统虽然是目前使用最广泛的评分系统,但临床相关性仍然不强。
证据概况:总共纳入3篇指南[9,10,7],4篇综述[56-59],总体证据质量中,GRADE分级B级。
临床问题12:膝关节软骨损伤修复效果的症状和功能评价标准?
推荐意见:推荐国际膝关节文献委员会(Interna⁃tional Knee Documentation Committee,IKDC)评分和Lysholm评分结合来评估膝关节软骨损伤修复效果;对于运动活跃人群长期随访,推荐IKDC和膝关节损伤及骨关节炎功能及运动评分(knee injury and osteoarthri⁃tis outcome score (KOOS) function and sport scales,KOOS-Sports)。(C级,强推荐)
推荐意见说明:膝关节软骨损伤修复效果的症状和功能评价指标包括:全身的和针对膝关节的评分、分组算分和总体算分的量表。IKDC、Lysholm、KOOS、改良 辛 辛 那 提 膝 关 节 评 分(The Modified CincinnatiKnee Rating System, MCKRS)、健 康 调 查 简 表(theMOS item short from health survey,SF-36)、躯体健康评分(physical component scores,PCS)等均能反映软骨损伤修复后功能改变,西安大略和麦克马斯特大学关 节 炎 指 数(Western Ontario McMaster UniversitiesOsteoarthritis Index,WOMAC)目 前 文 献 报 道 较 少 ,KOOS 可以给出5组分数:僵硬、疼痛、日常生活、体育及娱乐活动、生活质量。Meta 分析结果表明,Lysholm和IKDC评分反映度最高,IKDC和KOOS-Sports评分对运动活跃人群长期随访反映度较高。
证据概况:指南制订工作组制作的系统评价共纳入4项随机对照研究及38项队列研究,全部纳入meta分析,总体证据质量为低,GRADE分级C级。



